
Dual-Gene Delivery Strategy Shows Promise Against Aggressive Brain Cancer
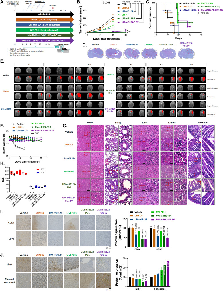
In this study, researchers developed a dual-gene delivery platform that combines two therapeutic strategies into one coordinated system. Rather than relying solely on synthetic nanoparticles or viral vectors, the team used umbilical cord–derived mesenchymal stem cells (UMSCs) and their naturally secreted extracellular vesicles, known as exosomes, as biological delivery vehicles. These stem cells are known for their ability to migrate toward tumor sites, making them promising carriers for targeted therapy.
The dual-gene system delivered two complementary components. The first, microRNA-124 (miR-124), is a small regulatory RNA molecule that suppresses tumor cell proliferation by targeting proteins such as CDK4 and CDK6, which drive the cell cycle. The second component involved modulation of the PD-1 pathway, a key immune checkpoint that tumors often exploit to evade immune detection. By influencing PD-1 signaling, the researchers aimed to enhance anti-tumor immune responses within the tumor microenvironment.
When tested in glioblastoma models that closely resemble human disease, the dual-gene platform significantly reduced tumor growth. Tumor cells showed increased apoptosis, or programmed cell death, while normal brain cells were largely spared. Importantly, the therapy did more than directly suppress tumor cell division. It also reshaped the immune environment. There was increased activation of cytotoxic CD8⁺ T cells and dendritic cells, both essential for anti-tumor immunity, alongside a reduction in immunosuppressive cell populations that typically protect tumors.
The use of exosomes provided additional advantages. These nano-sized vesicles naturally protect genetic material from degradation and facilitate cellular uptake. By combining the tumor-homing ability of stem cells with the stability of exosomal delivery, the researchers created a system that enhances precision while minimizing toxicity.
What makes this research distinctive is its integration of gene therapy and immunotherapy into a unified platform. Instead of targeting tumor growth alone, the approach simultaneously addresses tumor proliferation and immune escape, two hallmarks of glioblastoma progression.
While further investigation is required before clinical translation, this strategy suggests a future in which biological delivery systems enable more targeted and less invasive cancer treatments. For patients and families facing glioblastoma, a diagnosis often associated with limited options, advances that combine precision, safety, and immune engagement may represent meaningful progress toward more effective therapies in the years ahead.

Reference
P.-F. Yueh et al., “Innovative dual-gene delivery platform using miR-124 and PD-1 via umbilical cord mesenchymal stem cells and exosome for glioblastoma therapy,“ Journal of Experimental & Clinical Cancer Research, 2025, doi:10.1186/s13046-025-03336-4.


Publication Title: Innovative dual-gene delivery platform using miR-124 and PD-1 via umbilical cord mesenchymal stem cells and exosome for glioblastoma therapy
Journal Title: Journal of Experimental & Clinical Cancer Research
Publisher: BioMed Central
Year: 2025
Subject: Medicine
Research Footprints:
Gene Delivery; Stem cell; Glioblastoma therapy
